Skip to main content
Welcome Guest.
Login
.
Thursday, December 4, 2025 - 17:12
Search form
Search
Home
About BQS
The company
Certification Regulations
Certification Process
General enquiries (FQA)
Latest News
Useful Sites
Help
Application
Registration
Certified Companies
Training Certificate
Accreditation
Service
Management System Certification
Award Certification
Compliance Auditing
Product Certifications
Training Certifications
Contact
Overseas Offices
Home
/
The company
/
Certification Process
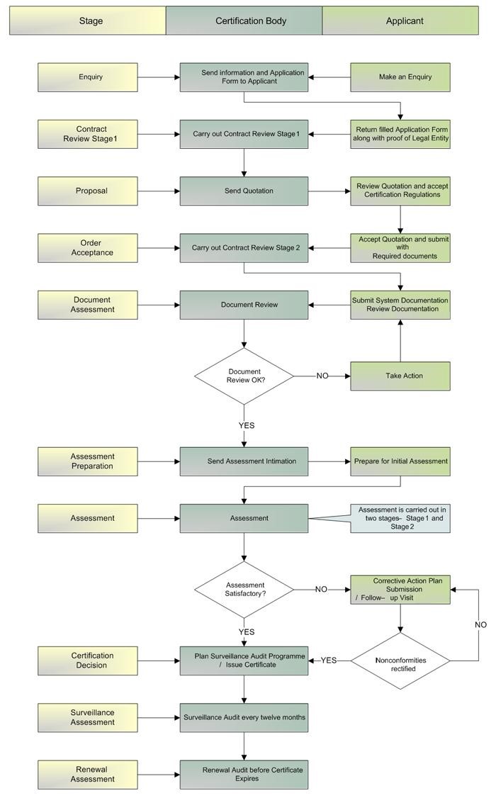
Certification Process